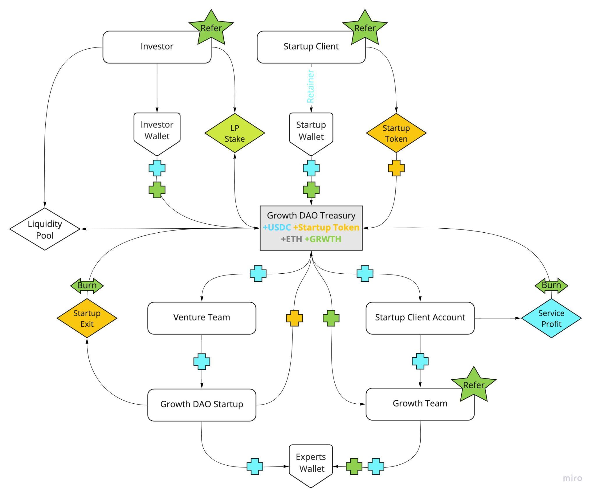
# Tokenomics Diagram

The diagram below represents the flow of assets throughout the ecosystem. Whilst many of these flows are interrelated, here is a brief example of 2 typical flows:

#### New Startup Client services <a href="#n7st5iwym6yp" id="n7st5iwym6yp"></a>

1. Startup Client is accepted by the community, creates a wallet, signs a contract and pays a retainer for growth team services.
2. The Treasury receives the retainer (in USDC or Fiat), issues GRWTH to the startup wallet as a reward.
3. Treasury retains 20% of contracted retainer as Service Profit, distributes the remaining 80% as funds in the Startup Client Account.
4. Members of the Growth Team receive USDC for their contracted services. They are also credited GRWTH as a reward, building reputation.

#### New Investment and Venture <a href="#wcqut0w1zs0s" id="wcqut0w1zs0s"></a>

1. Investor commits USDC to the Liquidity Pool, receives LP tokens (xGRWTH) and stakes them for GRWTH tokens over time.
2. Treasury will swap GRWTH tokens for USDC in the Liquidity Pool, building up a reserve of USDC.
3. Treasury can distribute USDC to Venture Teams, who can pay Growth Team members in USDC.
4. Treasury can buy equity or tokens from the Startup Clients and hold these assets.

<figure><img src="/files/ISeVvQm7X5AOCNsVY9px" alt=""><figcaption><p>Growth DAO Tokenomics Diagram</p></figcaption></figure>


---

# Agent Instructions: Querying This Documentation

If you need additional information that is not directly available in this page, you can query the documentation dynamically by asking a question.

Perform an HTTP GET request on the current page URL with the `ask` query parameter:

```
GET https://docs.growth-dao.com/growth-dao-whitepaper/growth-dao-tokenomics/tokenomics-diagram.md?ask=<question>
```

The question should be specific, self-contained, and written in natural language.
The response will contain a direct answer to the question and relevant excerpts and sources from the documentation.

Use this mechanism when the answer is not explicitly present in the current page, you need clarification or additional context, or you want to retrieve related documentation sections.
